首页
学院简介
机构设置
工会
-组织机构
-动态
教学科研
科研项目
教师风采
-教授
-副教授
-讲师
教务信息
专业建设
英语
旅游英语
应用俄语
教学动态
通知公告
党建工作
教工支部
-组织机构
-动态
学生支部
-组织机构
-动态
学生工作
学生工作
团支部
学生会
就业指导
实习指导
就业信息
考试指导
AB级
四六级
其他考试
考试指导
AB级
四六级
其他考试
其他考试
首页
考试指导
其他考试
正文
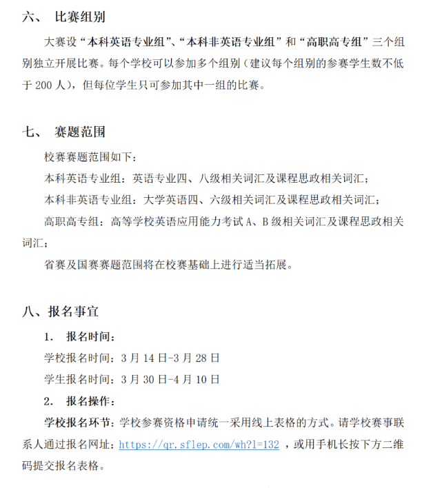
第二届“外教社·词达人杯”全国大学生英语词汇能力大赛海南赛区通知
2022-03-23 09:38
上一篇:
琼台师范学院 第二届“外教社·词达人杯”全国大学生英语词汇能力大赛通知
下一篇:
关于举办海南省第15届大学生翻译比赛的通知
友情链接
北京大学社会科学部
华东师范大学社科部
复旦大学社会科学基础部
版权所有©琼台师范学院外国语学院
[管理入口]
地址:海南省海口市桂林洋高校区 邮编:571127